Open login
Close login
close
登入 國立虎尾科技大學
農業科技系
Username
Password
登入
使用自然人憑證登入
忘記密碼?
請登入以管理網站,按下開啟登入視窗
home
國立虎尾科技大學
農業科技系
Google Search
Language
English
繁體中文
登入
Language
English
繁體中文
Open login
Toggle navigation
:::
國立虎尾科技大學
大學社會責任實踐
網站導覽
聯絡我們
國立虎尾科技大學
農業科技系
國立虎尾科技大學
農業科技系
Toggle navigation
:::
關於我們
最新消息
全部
耕雲書院
系務公告
招生資訊
媒體報導
活動消息
競賽消息
徵才消息
行政公告
農推中心
課程介紹
產學攜手專班
四技制日間部
職涯進路
課程表下載
師資陣容
專任教師
兼任教師
跨領域教師
行政人員
耕雲書院
書院介紹
書院介紹
學習歷程圖
五大學習指標
參與式活動
生活導師團隊
耕雲書院 雙季刊
活動訊息
全部
體驗活動
期刊下載
出版品
我想聊聊
我要揪團
力量補給站
實習專區
合作單位
實習相關配合事項
工作週誌撰寫
反應信箱
花絮與報導
活動花絮
媒體報導
下載專區
全部
學程修讀相關
法規相關
實務專題相關
耕雲書院 雙季刊
農業研究及推廣中心
設立緣由
年度營運目標
教學空間規劃
大學社會責任USR
農村生活食驗場
有機集團栽培區
育才平台(智慧農業)
首頁
最新消息
活動消息
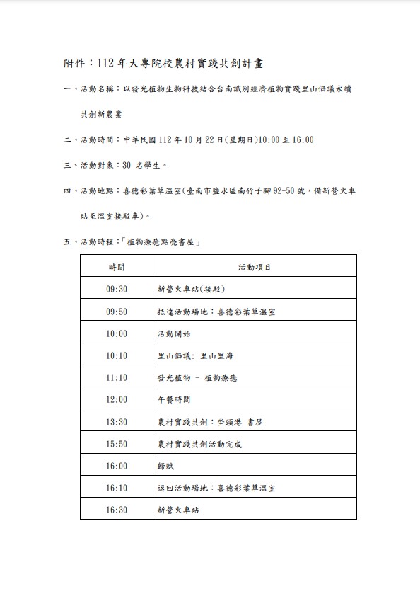
112年大專院校農村實踐共創計畫 歡迎報名參加~
2023-10-12
AdminAdmin
Share
Tweet
Print this page